喜报|学院2门课程入选“职业教育国家在线精品开放课程推荐名单”
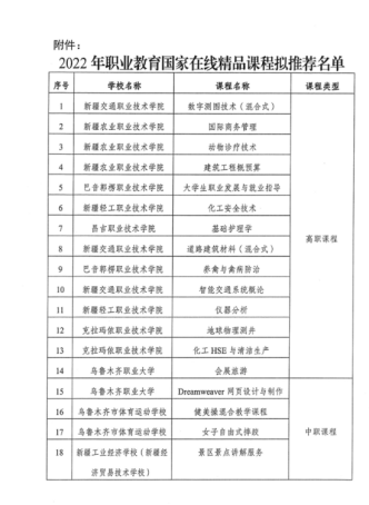
(教务处供稿)2022年9月,自治区教育厅公示了职业教育国家在线精品开放课程推荐名单公示,学院组织申报的《大学生职业发展与就业指导》(课程负责人:所亚男)和《养禽与禽病防治》(课程负责人:苏晓月)2门课程成功入选。学院入选的两门课程,课程质量高、共享范围广、应用效果好、示范性强,在院内外相关领域都产生了较好的影响,为学院全面推进在线开放课程建设与应用,不断深化信息技术与教育教学深度融合,深入推进以学生为中心的课程改革、教学方式与学习方式变革,实现高等教育教学质量的“变轨超车”奠定了坚实的基础。

近年来,学院持续推动教育教学改革,促进教师充分利用现代教育技术,倡导线上线下相结合的混合式教学。下一步,学院将继续全面贯彻落实全国教育大会精神,落实教育部有关文件精神,以国家级精品在线开放课程认定为抓手,继续加强在线开放课程的建设,着力打造具有高阶性、创新性和挑战度的“金课”。坚持以学生发展为中心,结合提质培优计划的实施,创新在线开放课程的多模式应用,开展线上线下混合式教学,推进课堂教学改革,切实提高教育教学质量。